The Daily Insight

Connected.Informed.Engaged.

general

How do I create a GIT release

Written by John Parsons — 0 Views

You create a develop branch. git branch develop. … You create a tracking branch for develop. git clone ssg: //[email protected]/path/ … You begin a new feature. git checkout -b some-feature develop. … You finish your feature. … You begin to prepare a release. … You finish the release.

What is release branch in git?

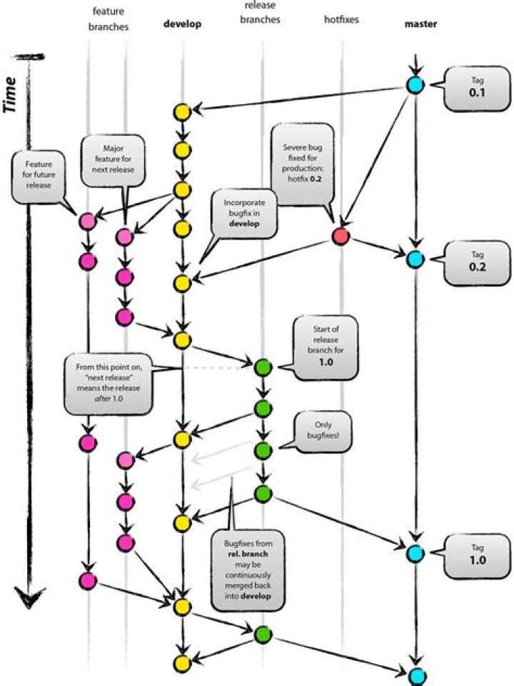
A release branch is created from develop. Feature branches are created from develop. When a feature is complete it is merged into the develop branch. When the release branch is done it is merged into develop and main. If an issue in main is detected a hotfix branch is created from main.

Why release branches are created?

They do add commits to the “release” branch to fix any problems which are found during final testing, polish up rough spots, etc. So creating the “release” branch marks the “feature freeze” point — where they decide that only the features they have already developed are going to make it into the next public release.

How do I create a new branch in git?

New Branches The git branch command can be used to create a new branch. When you want to start a new feature, you create a new branch off main using git branch new_branch . Once created you can then use git checkout new_branch to switch to that branch.

How do you make a tag release?

  1. Click the releases link on our repository page,
  2. Click on Create a new release or Draft a new release,
  3. Fill out the form fields, then click Publish release at the bottom,
  4. After you create your tag on GitHub, you might want to fetch it into your local repository too: git fetch.

How do I create a master branch in GitHub?

  1. At the top of the app, click Current Branch and then in the list of branches, click the branch that you want to base your new branch on.
  2. Click New Branch.
  3. Under Name, type the name of the new branch.
  4. Use the drop-down to choose a base branch for your new branch.
  5. Click Create Branch.

How do I complete a GIT release branch?

Ending the release. To end the release, right-click on your release branch, go to Git Flow, and select finish release. Fork will ask you whether you want to delete the branch and back-merge master to develop.

How do I create a new branch and push the code?

  1. $ git branch <branch-name> Copy.
  2. $ git checkout <branch-name> Copy.
  3. $ git checkout -b <branch-name> Copy.
  4. $ git push -u <remote> <branch-name> Copy.

How do I create a new push and branch?

  1. Create branch using command prompt. $git checkout -b new_branch_name.
  2. Push the branch. $git push origin new_branch_name.
  3. Switch to new branch it will already switched to new_branch_name otherwise you can use.
How do I push a new branch to a remote?

Push Branch to Another Branch In some cases, you may want to push your changes to another branch on the remote repository. In order to push your branch to another remote branch, use the “git push” command and specify the remote name, the name of your local branch as the name of the remote branch.

Article first time published on

Is a release branch necessary?

You don’t need any release branch yet. Just create tag, check out and build release package. After release, you simply go back to master and work as usual on your new features.

What is the best branching strategy in git?

Build your strategy from these three concepts: Use feature branches for all new features and bug fixes. Merge feature branches into the main branch using pull requests. Keep a high quality, up-to-date main branch.

How do I create a hotfix branch?

  1. Check the current git status. …
  2. Create a hotfix branch that branches off of local master branch and tracks origin/master . …
  3. Fix the bug and commit to it. …
  4. Push hotfix branch to remote repository.

What are the three critical aspects of release management?

Regardless of who or what process performs the role of Release Management, it is based on three primary principles: Traceability, Reproducibility, and Measurability.

How do I create a release note in Jira?

Generating Release Notes Select Versions in the project sidebar (if you’re using Jira Software, select Releases in the project sidebar). Select the Version whose release notes you wish to generate by clicking on it. Select Release Notes. Click the ‘Configure Release Notes’ link to configure the release notes.

How do I make release notes on Azure Devops?

  1. Attach the markdown file as an artefact to the Build or Pipeline. …
  2. Save in some other location e.g Azure Storage or if on-premises a UNC file share.
  3. Send the document as an email – I have used Rene van Osnabrugge Send Email Task for this job.
  4. Upload it to a WIKI using my WIKI Updater Task.

How do I create a tag branch in GitHub?

  1. git checkout -b NewBranchName v1.0.
  2. Make changes to pom / release versions.
  3. Stage changes.
  4. git commit -m “Update pom versions for Hotfix branch”
  5. Finally push your newly created branch to remote repository.

How do GitHub releases work?

Releases are GitHub’s way of packaging and providing software to your users. You can think of it as a replacement to using downloads to provide software. With Releases, you can provide links to binary files, as well as release notes describing your changes. At their core, Releases are based on Git tags.

How do I create an annotated tag in git?

In order to create a Git tag for a specific commit, use the “git tag” command with the tag name and the commit SHA for the tag to be created. If you want to create an annotated tag for a specific commit, you can use the “-a” and “-m” options we described in the previous section.

What are release branches?

The release branch helps isolate the development of an upcoming version and the current release. The release branch’s lifetime ends when a particular version of a project is released. Once this branch merges into the develop and main branches, it can be deleted.

How do I manage branches in GitHub?

  1. Manage branches. View branches. Renaming a branch. Change the default branch. Delete & restore branches.
  2. Configure PR merges. About merge methods. Configure commit squashing. Configure commit rebasing. Use merge queue. Manage auto merge. …
  3. Mergeability of PRs. About protected branches. Branch protection rule. Required status checks.

How do I create a branch in GitHub using Visual Studio?

  1. Return to Visual Studio Code.
  2. Click the master branch from the bottom left.
  3. Select Create new branch from….
  4. Enter the name “dev” for the new branch and press Enter.
  5. Select the master as the reference branch.
  6. You are now working on that branch.

How do I pull a branch from GitHub?

PULL request for a specific branch on GitHub. You can move to your repository in GitHub and see that there is a new branch. Alternatively, you can do git pull-request in the command line and complete the PULL Request to GitHub, where it will force push your current branch to a remote repository.

How do I make multiple branches in git?

Git offers a feature referred to as a worktree, and what it does is allow you to have multiple branches running at the same time. It does this by creating a new directory for you with a copy of your git repository that is synced between the two directories where they are stored.

How do I create a remote branch from a local branch?

  1. git checkout -b <new-branch-name> It will create a new branch from your current branch. …
  2. git checkout -b <new-branch-name> <from-branch-name> …
  3. git push -u origin <branch-name> …
  4. git fetch git checkout <branch-name> …
  5. git config –global push.default current. …
  6. git push -u.

Is master branch compulsory in git?

When you initialize a repository there aren’t actually any branches. When you start a project run git add . and then git commit and the master branch will be created. Without checking anything in you have no master branch.

Is master branch special in git?

Every time you commit, the master branch pointer moves forward automatically. The “master” branch in Git is not a special branch. It is exactly like any other branch. The only reason nearly every repository has one is that the git init command creates it by default and most people don’t bother to change it.